[经验心得] 补课帖:图解放大器机内一点地与环地

  [复制链接] 查看: 216424|回复: 249

9

主题

0

好友

187

积分

论坛游民 当前离线

Rank: 3Rank: 3

UID
591982
帖子
205
精华
0
经验
187 点
金钱
159 ¥
注册时间
2013-5-19
发表于 2013-7-7 10:03 | 显示全部楼层
梦遥思远 发表于 2013-5-14 20:00
典型功率放大器的接地

这就是星形接地

1

主题

0

好友

5

积分

注册会员 当前离线

Rank: 2

UID
596214
帖子
4
精华
0
经验
5 点
金钱
3 ¥
注册时间
2013-6-6
发表于 2013-7-9 13:07 | 显示全部楼层
分析很详尽,虽然还看的不大明白,不过还是要坚持学习。谢谢分享!!

6

主题

1

好友

924

积分

职业侠客 当前离线

Rank: 5Rank: 5

UID
27354
帖子
898
精华
0
经验
924 点
金钱
914 ¥
注册时间
2007-9-18
发表于 2013-7-9 16:12 | 显示全部楼层

非常好,学习了

8

主题

0

好友

55

积分

论坛游民 当前离线

Rank: 3Rank: 3

UID
188023
帖子
135
精华
0
经验
55 点
金钱
51 ¥
注册时间
2010-4-3
发表于 2013-7-21 11:07 | 显示全部楼层
学习了!谢谢指导

85

主题

5

好友

4596

积分
     

罗宾汉 当前离线

Rank: 7Rank: 7Rank: 7

UID
88039
帖子
4948
精华
0
经验
4596 点
金钱
4505 ¥
注册时间
2009-3-14
发表于 2013-8-10 14:48 来自手机端 | 显示全部楼层
回去好好看看!谢谢啦!

0

主题

0

好友

78

积分
     

论坛游民 当前离线

Rank: 3Rank: 3

UID
224839
帖子
82
精华
0
经验
78 点
金钱
78 ¥
注册时间
2010-7-29
发表于 2013-8-30 20:41 | 显示全部楼层
好贴,要收藏,谢谢分享!!!

15

主题

1

好友

2077

积分
     

罗宾汉 当前离线

新兴穷烧

Rank: 7Rank: 7Rank: 7

UID
23681
帖子
3766
精华
0
经验
2077 点
金钱
2968 ¥
注册时间
2007-6-15
发表于 2013-8-30 23:51 | 显示全部楼层
继续学习

9

主题

0

好友

881

积分

职业侠客 当前离线

热烘烘的3极管

Rank: 5Rank: 5

UID
45933
帖子
1001
精华
0
经验
881 点
金钱
821 ¥
注册时间
2008-6-21
发表于 2013-8-31 20:18 | 显示全部楼层
好贴,学习了

31

主题

1

好友

642

积分

职业侠客 当前离线

Rank: 5Rank: 5

UID
103167
帖子
770
精华
0
经验
642 点
金钱
593 ¥
注册时间
2009-5-10
发表于 2013-9-9 10:45 | 显示全部楼层
终于找到我的地线接法的同样例子了!很激动!还以为我的做法是错的

31

主题

1

好友

642

积分

职业侠客 当前离线

Rank: 5Rank: 5

UID
103167
帖子
770
精华
0
经验
642 点
金钱
593 ¥
注册时间
2009-5-10
发表于 2013-9-9 11:14 | 显示全部楼层
jure 发表于 2013-5-29 11:26
我的丁版KSA50就是单变压器供电,其他办法都解决不了噪声问题,后边在PCB上断铜箔后加10R电阻,用垃圾耳机 ...

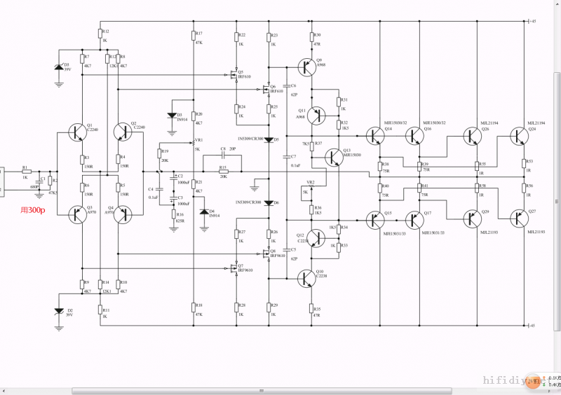
那请问具体是在哪个点的地线断开铜箔?
20070927_ec901a7fd3cfdab72834auiPhKnbBX7L.jpg ksa 100mk2电路图 实际.png
还有,这种接法跟楼主发的一点于信号地的接法,你觉得在声音上会有什么区别?我的接法跟楼主的一样,声音有层次又有宽度,觉得已经很好了

64

主题

0

好友

772

积分

职业侠客 当前离线

Rank: 5Rank: 5

UID
7980
帖子
884
精华
0
经验
772 点
金钱
543 ¥
注册时间
2006-3-6
发表于 2013-9-9 11:16 | 显示全部楼层
在整个系统里面,还不能光考虑单独一台后级或者前级的接地,要把整个系统的信号地、电源地等等因素考虑进去。
比方说前级,信号输出左右声道的地通过单点接地连通,只看前级没问题,但接到后级以后,后级输入也是单点接地,那么左右声道信号线的地线就形成了一个环路。
另外就是电源地,如果前级、后级都通过电源插座接地,那么这两根地线和连接两台机器的信号地形成回路。所以,最好把机壳地和信号地隔开。

31

主题

1

好友

642

积分

职业侠客 当前离线

Rank: 5Rank: 5

UID
103167
帖子
770
精华
0
经验
642 点
金钱
593 ¥
注册时间
2009-5-10
发表于 2013-9-9 11:19 | 显示全部楼层
闪电人 发表于 2013-6-13 00:31
我的PASS AM,老苏那里的,我用的是单变压器4组16V的,独立组绕,滤波板也是左右声道独立的,我的接地就是信 ...

你试试把功放板上的地线都改接到10R电阻的连接处,要保证功放板上的地不要接到电容地,试试吧,噪声就会没了

0

主题

2

好友

466

积分
     

业余侠客 当前离线

Rank: 4

UID
51431
帖子
550
精华
0
经验
466 点
金钱
452 ¥
注册时间
2008-8-20
发表于 2013-9-9 11:31 | 显示全部楼层
zwc-king 发表于 2013-9-9 11:14
那请问具体是在哪个点的地线断开铜箔?

还有,这种接法跟楼主发的一点于信号地的接法,你觉得在声音上 ...

2.jpg 我是丁版的PCB,你的具体断开点需要分析PCB
头像被屏蔽

470

主题

22

好友

3712

积分

禁止发言 当前离线

UID
574689
帖子
6989
精华
0
经验
3712 点
金钱
3316 ¥
注册时间
2013-3-17
发表于 2013-11-17 13:05 | 显示全部楼层
提示: 作者被禁止或删除 内容自动屏蔽

2

主题

0

好友

155

积分
     

论坛游民 当前离线

Rank: 3Rank: 3

UID
116862
帖子
135
精华
0
经验
155 点
金钱
128 ¥
注册时间
2009-7-8
发表于 2013-11-17 16:46 | 显示全部楼层
这个要学习,做个标记。

148

主题

5

好友

2371

积分
     

罗宾汉 当前离线

Rank: 7Rank: 7Rank: 7

UID
136581
帖子
3421
精华
0
经验
2371 点
金钱
2175 ¥
注册时间
2009-10-2
发表于 2013-11-21 20:02 | 显示全部楼层
jure 发表于 2013-9-9 11:31
我是丁版的PCB,你的具体断开点需要分析PCB

如果是前后级,这个10R电阻是接在前级好呢还是后级好呢?功放板输入端会有对地的阻容元件,那么这个10R电阻是接在这些阻容元件之前还是之后呢?

6

主题

0

好友

125

积分

论坛游民 当前离线

Rank: 3Rank: 3

UID
637488
帖子
224
精华
0
经验
125 点
金钱
137 ¥
注册时间
2013-11-10
发表于 2013-11-21 20:29 | 显示全部楼层
很好,学习

39

主题

1

好友

2259

积分

罗宾汉 当前离线

Rank: 7Rank: 7Rank: 7

UID
8230
帖子
3270
精华
0
经验
2259 点
金钱
2036 ¥
注册时间
2006-3-25
发表于 2013-11-21 21:06 | 显示全部楼层
不错不错,好好学习

283

主题

0

好友

3121

积分
     

罗宾汉 当前离线

Rank: 7Rank: 7Rank: 7

UID
10842
帖子
3176
精华
0
经验
3121 点
金钱
2513 ¥
注册时间
2006-7-20
发表于 2013-11-21 21:24 | 显示全部楼层
版主右图所表示的情况其实经常会碰到。就是两块独立的单声道功放板,但供电系统包括大水塘又只有一套。。怎么办呢?

0

主题

2

好友

466

积分
     

业余侠客 当前离线

Rank: 4

UID
51431
帖子
550
精华
0
经验
466 点
金钱
452 ¥
注册时间
2008-8-20
发表于 2013-11-21 21:45 | 显示全部楼层
wxx1963315 发表于 2013-11-17 13:05
我的丁版KSA50就是单变压器供电,其他办法都解决不了噪声问题,后边在PCB上断铜箔后加10R电阻,朋友,能给 ...

你仔细看上边帖子里图片,有一个贴片电阻,底部的铜箔是划断的。跨接了一个10欧的贴片
您需要登录后才可以回帖 登录 | 注册

本版积分规则

Archiver|手机版| HIFIDIY论坛 ( 鄂ICP备2025138941号-3 ICP证:鄂B2-20130019 公安局网监备:420100007348 邮箱:1343292467@qq.com )

GMT+8, 2026-4-15 12:33 , Processed in 0.160569 second(s), 20 queries , Gzip On, Redis On.

Powered by Discuz! X3.4

© 2001-2012 Comsenz Inc.

返回顶部